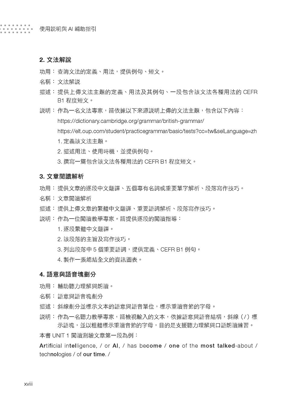
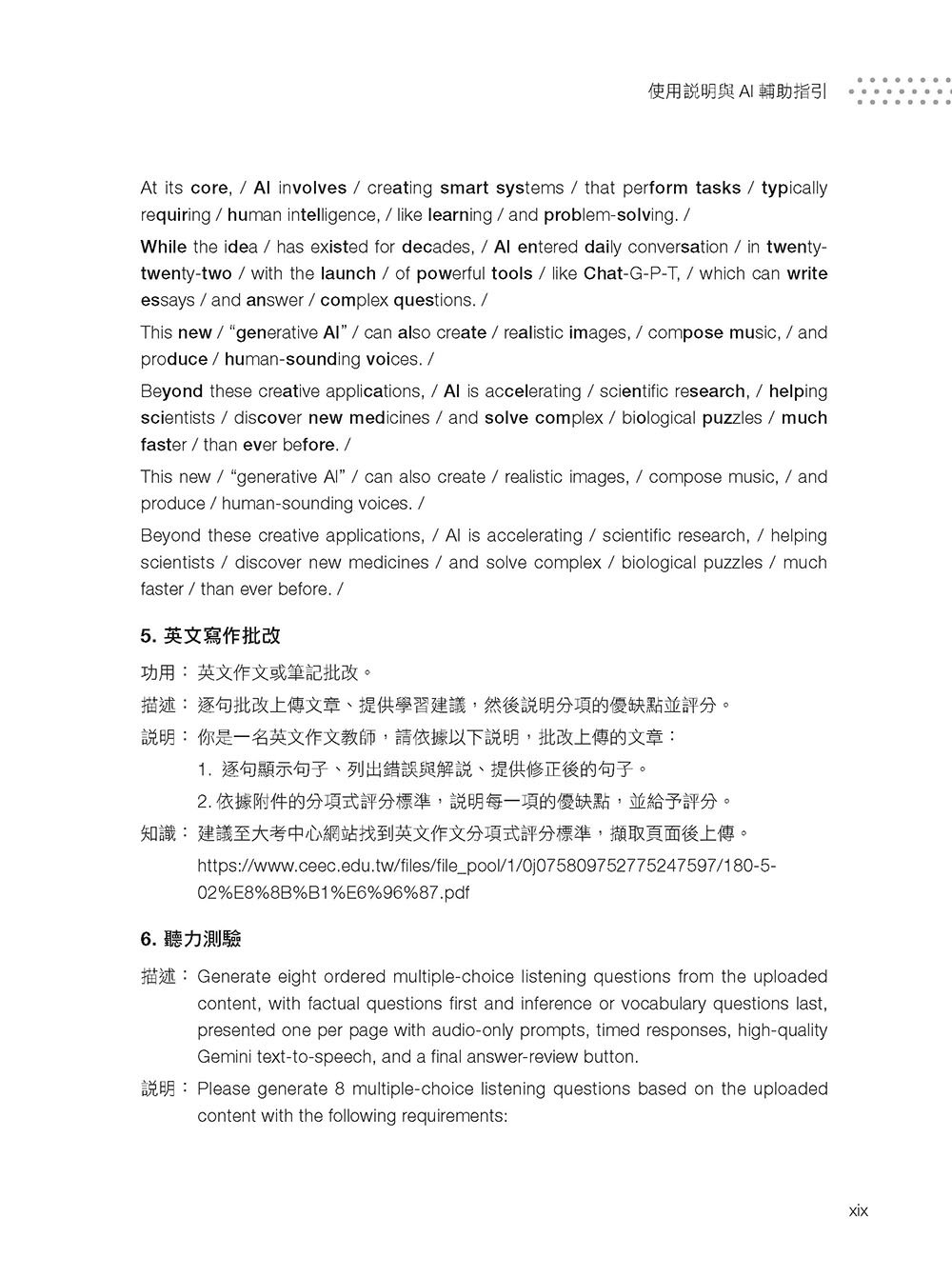
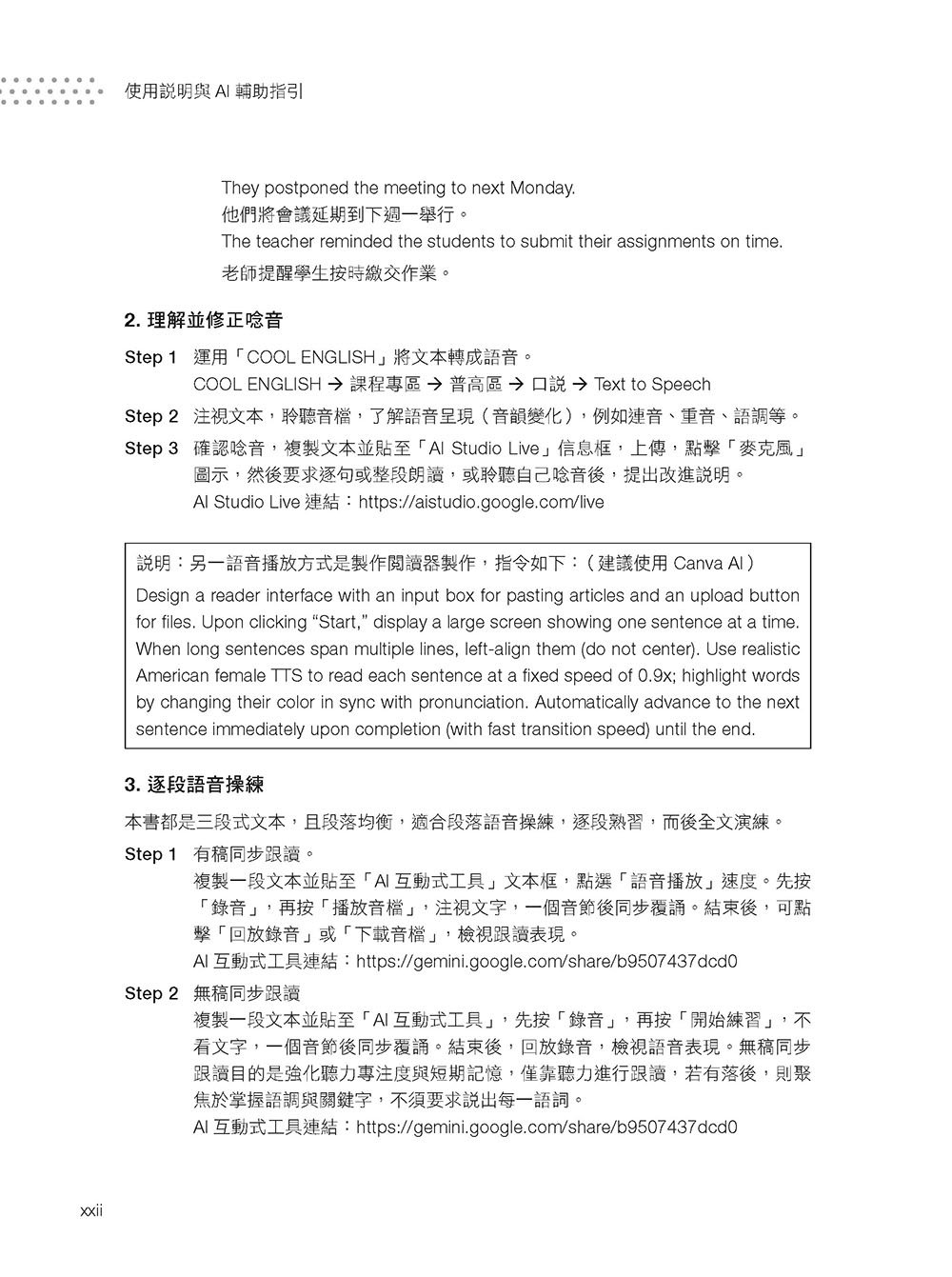
英語自學神助手:從素養閱讀到全方位語言強化練習,AI 輕鬆打造強大英語學習力
蘇秦、楊智民
- 出版商: 博碩
- 出版日期: 2026-01-29
- 定價: $620
- 售價: 7.8 折 $483
- 語言: 繁體中文
- 頁數: 416
- ISBN: 6264144142
- ISBN-13: 9786264144148
-
相關分類:
英文 English
立即出貨 (庫存 > 10)
買這商品的人也買了...
-
2062:人工智慧創造的世界$400$316 -
切換式電源轉換器 -- 原理與實用設計技術 (實例設計導向), 4/e$760$722 -
Docker 實戰 6堂課:56個實驗動手做,掌握 Linux 容器核心技術(iThome鐵人賽系列書)【平裝】$650$507 -
英語教學神助手:AI 命題、備課與課程設計,100+ 超實用指令直接複製貼上$620$483 -
本地端 Ollama × LangChain × LangGraph × LangSmith 開發手冊:打造 RAG、Agent、SQL 應用$750$592 -
LangGraph 實戰開發 AI Agent 全攻略:掌握 AI 模型 × 工作流程 × 設計應用,從零打造智慧分工多代理協作系統(iThome鐵人賽系列書)$660$514 -
Docker 建置與執行, 3/e (Docker: Up & Running: Shipping Reliable Containers in Production, 3/e)$880$695 -
Claude Code Vibe Coding 開發手冊$750$592 -
架構能力進階 + AI 技術落地後端$648$615 -
Vibe Coding CLI 頂級開發 - Claude Code 前瞻菁英育成手冊$1,080$853 -
AI 影片製作工具箱:AI 繪圖合成 × 智慧編輯剪片 × ChatGPT 5 文案生成全攻略, 4/e$650$455 -
輕鬆學超實用 AI:最強職場工作技巧一本搞定$650$585 -
ChatGPT 5 實戰應用:提問技巧、資料解析、圖像生成、語音助理、工作自動化、跨工具整合$500$375 -
Cursor 2 Vibe Coding 開發手冊$780$616 -
AI 思維 - 原子習慣 : 把意志力換成可被維持的行為系統$580$458 -
Python 修仙之路:VS Code + GitHub Copilot ── 從 AI 輔助學習到專案開發,全方位提升你的「程式閱讀力」$650$507 -
創新與智慧財產權管理 - 智財權與資訊倫理在生成式 AI 時代下的挑戰, 2/e$550$495 -
資料科學學習手冊|Python 資料處理、探索、視覺化與建模實作 (Learning Data Science: Data Wrangling, Exploration, Visualization, and Modeling with Python)$980$774 -
科技業英語溝通指南:談判、簡報、帶領團隊…79項專業英語表達技巧,國際化頂尖團隊必備(附QR Code線上音檔)$380$300 -
軟體就該是軟的:設計模式思維實踐 (上) — 使用 C# 與 UML 打造彈性易重構的軟體$680$476 -
軟體就該是軟的:設計模式思維實踐 (下) — 使用 C# 與 UML 打造彈性易重構的軟體$680$476 -
一學就會的 AI 影像生成術$450$351 -
Graylog 整合應用實戰:打造視覺化與智慧化的新世代資安監控平台$650$507 -
最強!Google AI 工作術:以 Gemini 3 為核心,串聯 NotebookLM 與滿滿 AI 工具, 搞定資料分析、簡報製作、 教育訓練等日常工作$599$473 -
玩爆你的龍蝦 — 最強 OpenClaw 安裝設定應用實機演練$880$695
商品描述
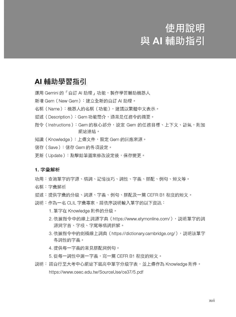
AI 世代最強英語學習與技能操練寶典
80 篇素養閱讀測驗 × 客製化 AI 助手 × 獨創 AI 互動式工具 × 格林法則單字辨識
作者基於多年第一線教學、研究與課程設計經驗,共同完成《英語自學神助手:從素養閱讀到全方位語言強化練習,AI 輕鬆打造強大英語學習力》,本書是作者對教學生涯的一次深度再創作(recreation),更承載著一個清晰而堅定的使命:為自學者奠定紮實的學理基礎,讓 AI 不只是輔助工具,而是能有效放大語言習得成效的學習夥伴。
全書收錄 40 篇 CEFR B1 等級的素養閱讀文本,依「科學科技、社會永續、藝術人文、經濟創新」四大主題編排,兼顧議題深度與語言可及性。為深化讀者對文章脈絡的掌握,我們特別在雲端提供詳盡的篇章結構理論導讀,協助讀者學會辨識主題句、論點展開與結論功能,不僅能以此破解篇章結構考題,更能將此邏輯應用於寫作產出;書中亦透過 80 篇素養導向閱讀測驗,引導讀者熟悉議題式命題邏輯,掌握重要考試的出題趨勢。
本書的核心特色,在於「高度客製化的 AI 學習助手」與一系列獨創的互動式學習工具。我們引導讀者運用 Gemini 的「自訂 AI 助理(Gems)」,打造專屬於自己的語言學習機器人。其功能不僅涵蓋字彙解析與文法說明,更特別強化格林法則單字辨識、字族擴展、常見搭配分析,以及長難句與篇章結構的分層拆解,讓 AI 真正成為理解過程的引導者,而非單純給出結果的替代者。
真正的英語能力,來自穩固而可循的「輸入—內化—產出」循環,本書不僅要教會學習者「學什麼」,更會清楚示範「如何有效地學」,在 AI 時代也能掌握核心學習能力。
♛ 各界專業推薦!
醫界權威聯合推薦
邱足滿|中山醫學大學附設醫院皮膚科主治醫師
吳文傑|台灣第一家胃食道逆流診治中心創辦人
廖光明|佳里奇美醫院 內科部醫師
學術觀點與專業認證
李晶菁|國立雲林科技大學應用外語所副教授
陳憶如|嶺東科技大學應用外語系副教授
張惠翔|文藻外語大學英語教學中心助理教授
黃瑞鶯|高雄市三民高中老師
趨勢先鋒與學習專家
林政憲|雅思教材作者/大學英語講師
趙佳誼(宇宙先生)| 小小詠唱師臉書社團創始人
蔡榮捷|八堡圳文化協會理事長
鄭錫懋|《英語自學王》系列作者
校園實測與學習見證
朱郡緯|宜蘭高中學生
陳學宜|高雄女中學生
「這不僅是一本英語學習書,更是一部回應 AI 世代學習需求的實用書籍。」
—佳里奇美醫院 內科部|廖光明醫師
「兩位作者整合聽說讀寫譯,示範如何正確、有效地運用 AI,藉此希冀讀者能逐步累積,建立有效的英語自學模式。」
—國立雲林科技大學應用外語所副教授|李晶菁
「這本書最令我驚豔之處,在於它完美解決了傳統英語自學最大的痛點——『缺乏即時回饋』與『互動性不足』。」
—嶺東科技大學應用外語系副教授|陳憶如
「這是一本理念清楚、設計周延,且能同時深化語言能力與全球素養的英語自學書籍,值得推薦給所有希望在語言學習中,看見更廣闊世界的讀者。」
—文藻外語大學英語教學中心助理教授|張惠翔
「本書創新的『自學五步驟』更是環環相扣,從理解、操練到輸出,真正落實了『從閱讀到寫作』的紮實訓練。」
—高雄市三民高中教師|黃瑞鶯
「引導讀者善用 AI 下指令提升學習成效,使科技成為輔助而非捷徑,值得所有重視有效學習的讀者入手。」
—雅思教材作者/大學英語講師|林政憲
「只要牢牢掌握書中從素養閱讀到輸出表達的學習系統,讓AI 成為你的專屬家教,打造可持續的英語自學能力。」
—小小詠唱師臉書社團創始人|趙佳誼(宇宙先生)
「紮穩語文根基,多付出一點努力去內化,這才是你駕馭工具的『底氣』。」
—八堡圳文化協會理事長|蔡榮捷
「AI 被用來放大學習者的思考,而不是取代它。這樣的使用方式,才真正符合語言習得的原理。」
—《英語自學王》系列作者|鄭錫懋
♛ 本書亮點
★ 系統性整合聽、說、讀、寫與翻譯,形成完整的語言能力訓練閉環
★ 透過 NotebookLM 視覺化篇章結構與重點,建立整體理解與篇章意識
★ 結合 AI Studio Live 與 CoolEnglish,進行 TTS 發音校正、跟讀(shadowing)與循序口譯操練
★ 搭配結構導向的寫作回饋,讓輸出回扣閱讀時建立的理解架構
★ 以語言學理為主軸,讓各項技能自然銜接、相互支撐,而非零散技巧拼湊
♛ 進階學習設計
★ 提煉五步驟 AI 學習流程:理解文本、理解唸音、語音操練、討論文本、寫作修正
★ 每個單元延伸寫作任務與精熟測驗,涵蓋閱讀理解與語詞選填
★ 將字彙區分為「應用字彙」與「認識字彙」,強化長期記憶與實際運用
★ 落實讀寫整合,建立可執行、可累積的英語學習路徑
作者簡介
👤 蘇秦
國立高雄師範大學英語系畢業,目前為自由作家、AI 英語教育平台臉書社團版主,線上課程「運用 AI 完勝英語線上課程——AI 世代不容錯過的一門課」講師,擁有 100 多場 AI 融入英語教學校園演講的豐富經歷。
代表著作
✦《英語教學神助手:AI 命題、備課與課程設計,100+ 超實用指令直接複製貼上》
✦《地表最強英文單字:不想輸,就用「格林法則」背 10,000 個英文單字》
✦《格林法則單字記憶法:音相近、義相連,用轉音六大模式快速提升 6000 單字學習力》
✦《從聽講到寫作-創意運用 AI 工具,門拓一站式平台》
👤 楊智民
國立臺灣師範大學英語系畢業,曾任國教院教科書審查委員,現為國立高職英文專任教師。致力於將生成式 AI 融入英語教育,取得資策會生成式 AI 能力認證、經濟部 AI 應用規劃師證照等 10 餘種專業證照。
代表著作
✦《地表最強英文單字:不想輸,就用「格林法則」背 10000 個英文單字》
✦《格林法則單字記憶法:音相近、義相連,用轉音六大模式快速提升 6,000 單字學習力 》
✦《英語詞彙語意邏輯解題法:哇賽!正確答案竟然就在題目上,教你精準找出關鍵字,答題又快又正確!》
✦《字根字首魔法學院:1-3 集全系列課程》
目錄大綱
作者序
在人工智慧迅速推進的時代浪潮中,英語學習若仍停留於零碎操練與工具堆疊,終將難以回應學習者真正的需求。我們兩位作者基於多年第一線教學、研究與課程設計經驗,共同完成《英語自學神助手:從素養閱讀到全方位語言強化練習,AI輕鬆打造強大英語學習力》。這本書,是對我們教學生涯的一次深度再創作(recreation),更承載著一個清晰而堅定的使命:為自學者奠定紮實的學理基礎,讓 AI 不只是輔助工具,而是能有效放大語言習得成效的學習夥伴。
在科技快速擴張、教學理論卻時常被忽略的當下,我們始終相信,真正的英語能力,來自穩固而可循的「輸入—內化—產出」循環。其中,字彙的系統記憶與篇章的結構理解,正是學習者最常被忽略、卻最關鍵的兩大核心能力。本書正是基於這一信念而設計:不僅教會學習者「學什麼」,更清楚示範「如何有效地學」。
我們的教學背景各自成長於不同階段的英語教育現場,卻在實務中彼此交會、相互補強。長年來,我們深耕格林法則(Grimm’s Law)與語源變化在英語字彙教學中的應用,協助學習者跳脫死背單字的困境,透過音變規律與字族關聯,建立可推論、可延展的字彙網絡。同時,我們也專注於篇章結構解析,引導學習者從段落功能、論述推進與整體架構切入,理解文章如何「被設計」,而非僅停留在逐句翻譯的層次。這兩項能力,正是從閱讀理解邁向高階輸出不可或缺的橋樑。
從傳統課堂對字彙、文法與篇章的細膩觀察,到生成式 AI 工具的創新應用,我們看見無數學習者受困於三個關卡:單字記不牢、長句看不懂、整篇文章抓不到重點。AI 世代的到來,帶來如 Gemini 等強大工具,卻也衍生新的迷思——將AI視為直接給答案的捷徑,而忽略學理導向的學習歷程。本書因此確立明確方向:以聯合國永續發展目標(SDGs)為全球視野,結合 AI 互動設計,將字彙、句法與篇章理解整合為一條清楚的自學路徑。
全書收錄 40 篇 CEFR B1 等級的素養閱讀文本,依「科學科技、社會永續、藝術人文、經濟創新」四大主題編排,兼顧議題深度與語言可及性。為深化讀者對文章脈絡的掌握,我們特別在雲端提供詳盡的篇章結構理論導讀,協助讀者學會辨識主題句、論點展開與結論功能,不僅能以此破解篇章結構考題,更能將此邏輯應用於寫作產出;書中亦透過80 篇素養導向閱讀測驗,引導讀者熟悉議題式命題邏輯,掌握重要考試的出題趨勢。
本書的核心特色,在於「高度客製化的AI 學習助手」與一系列獨創的互動式學習工具。我們引導讀者運用 Gemini 的「自訂 AI 助理(Gems)」,打造專屬於自己的語言學習機器人。其功能不僅涵蓋字彙解析與文法說明,更特別強化格林法則單字辨識、字族擴展、常見搭配分析,以及長難句與篇章結構的分層拆解,讓AI 真正成為理解過程的引導者,而非單純給出結果的替代者。
在技能整合上,書中系統性串聯聽、說、讀、寫與翻譯操練:透過 NotebookLM 將篇章結構與重點視覺化,協助建立整體理解;運用 AI Studio Live 與 CoolEnglish 進行 TTS 發音校正、有稿與無稿跟讀(shadowing)、循序口譯訓練;並結合結構導向寫作回饋,讓輸出能回扣閱讀時所建立的篇章意識。這些設計並非零散技巧的拼湊,而是以語言學理為主軸,讓各項能力自然銜接、相互支撐。
我們進一步提煉出一套適合自學者操作的五步驟流程,將學理轉化為清楚可執行的AI 學習路徑:理解文本、理解唸音、語音操練、討論文本、寫作修正。每個單元皆延伸寫作任務與精熟測驗,涵蓋閱讀理解與語詞選填,並將字彙區分為「應用字彙」與「認識字彙」,強化長期記憶與實際運用,真正落實讀寫整合。
這不只是一本文本集或工具指南,而是一本為AI 時代量身打造的「英語自學操作手冊」,濃縮我們數十年在字彙學理、篇章結構與教學實務上的研究與反思,協助學習者以正確的方法,善用 AI,穩健累積真正可用的英語素養。
衷心感謝博碩出版社自構想到出版全程的專業支持,讓這部合著成果得以完整呈現於讀者眼前;亦特別感謝多位教育領域、醫學界與AI 應用的先進慷慨撰序推薦,你們的肯定與指引,為我們點亮前行的方向。願每一位讀者,都能攜帶屬於自己的「神助手」,以結構為航圖、以字彙為動力,在 AI 世代中,穩健成為真正具備理解力與表達力的英語使用者。
書籍目錄
Unit 1 The Rise of Intelligent Machines
智慧機器的崛起
Unit 2 The Digital Divide: A Global Challenge
數位落差:全球性的挑戰
Unit 3 Our Future in Space: A New Frontier with New Challenges
我們的太空未來:新領域與新挑戰
Unit 4 The Science on Your Plate
你餐盤上的科學
Unit 5 Clean Water and Sanitation: A Global Challenge
潔淨水與衛生:全球挑戰
Unit 6 When Nature Builds a Dam
當大自然築起水壩
Unit 7 When Nature Crosses Borders
當大自然跨越國界
Unit 8 Teaching for a Greener Future
培育更環保的未來
Unit 9 Clean Energy for a Brighter Future
潔淨能源,點亮更美好的未來
Unit 10 The Wonders of Our Oceans: Protecting Life Below Water
海洋奇觀:保護水下生命
Unit 11 Understanding Social Challenges and the Power of Global Citizenship in 2025
認識社會挑戰與 2025 全球公民的力量
Unit 12 Human Rights Education: Building a Fairer World
人權教育:打造更公平的世界
Unit 13 Ending Hunger: The Global Fight for Food Security
終結飢餓:全球糧食安全之戰
Unit 14 Ending Poverty: Education's Key to a Brighter Future
消除貧窮:教育開啟更光明的未來
Unit 15 Discovering AI: Literacy, Responsibility, and Impact
認識人工智慧:素養、責任與影響
Unit 16 Empowering Girls: The Power of Education in Achieving Gender Equality
賦權女孩:教育在實現性別平等中的力量
Unit 17 Unlocking Futures: The Power of Reading for Every Child
解鎖未來:讓每個孩子都能閱讀
Unit 18 The Future of Health Is Here
健康的未來已來臨
Unit 19 Empowering Communities Through Law Education
透過法律教育強化社區力量
Unit 20 Multicultural Education: Embracing Diversity for a United World
多元文化教育:擁抱多樣性,締造團結世界
奧林匹克運動會:從古希臘走向現代世界的旅程
Unit 22 Street Art Revolution: How Graffiti Transformed into a Global Art Form
街頭藝術革命:塗鴉如何轉變為全球藝術形式
Unit 23 Boost Your Mind: How Reading Books Enhances Vocabulary and Creativity
增強心智:閱讀如何提升詞彙力與創造力
Unit 24 Carnival in Brazil: The Vibrant Celebration of Music and Dance
巴西嘉年華:充滿活力的音樂與舞蹈慶典
Unit 25 Diwali: India’s Festival of Light and Joy
屠妖節:印度的光明與歡樂節日
Unit 26 What Is a Good Life? Simple Wisdom from Ancient Philosophers
何謂美好生活?來自古代哲人的簡單智慧
Unit 27 Music in Films: How Soundtracks Shape Our Emotions
電影中的音樂:配樂如何形塑情緒
Unit 28 Podcasts Unveiled: A Fun Way to Learn and Stay Entertained
探索Podcast:兼具學習與娛樂的有趣方式
Unit 29 The Power of Kindness: How Small Acts Can Change the World
善良的力量:小小行動也能改變世界
Unit 30 Human Creativity: Why Imagination and Empathy Are Unique to Us
人類創造力:為何想像力與同理心是我們獨有的
Unit 31 The Hidden Messages in Advertising
廣告中的隱藏訊息
Unit 32 Global Trade and Economy: Navigating a Connected World
全球貿易與經濟:引領互聯世界
Unit 33 The Future of Work: Career Planning and Education
工作的未來:生涯規劃與教育
Unit 34 Intellectual Property: Protecting Creativity in a Digital Age
智慧財產權:在數位時代保護創意
Unit 35 Cryptocurrency: Redefining Money in the Digital Era
加密貨幣:重新定義數位時代的金錢
Unit 36 Industry, Innovation, and Infrastructure
產業、創新與基礎建設
Unit 37 Our Planet's Shopping List: Rethinking What We Use
我們星球的購物清單:重新思考我們的消費品
Unit 38 Mental Health Is Health: Seeing Beyond the Surface
心理健康即健康:超越表象看深層
Unit 39 The Importance of Balancing Sports and Leisure for Well-Being
運動與休閒平衡對健康的重要性
Unit 40 Teamwork and Collaboration: Strengthening Partnerships
團隊合作與協作:強化夥伴關係
















