AI × SOP 生成式 AI 工作流:第一線 Prompt 驅動,打造企業 SOP
陳泳睿
- 出版商: 旗標
- 出版日期: 2026-04-17
- 定價: $599
- 售價: 7.9 折 $473
- 語言: 繁體中文
- 頁數: 272
- ISBN: 9863128724
- ISBN-13: 9789863128724
-
相關分類:
Prompt Engineering
尚未上市,歡迎預購
商品描述
內容介紹:
🎯 歷時 3 年驗證的 20 組 Prompt 模板,打造千萬價值的 AI 顧問
明明擁有最強大的工具,用起來卻像在帶實習生,換來的總是空洞廢話?
榮獲 國家磐石獎 與 經理人MVP100 的新呈工業董事長 陳泳睿,將 22 年產業底蘊濃縮,首創AI × SOP 生成式 AI 工作流,帶你徹底跳脫跟機器人瞎聊的低效迴圈。
🔄 顛覆傳統框架:不要問 AI 問題,讓 AI 問你問題!
透過原創 AI 主動發問的引導框架,讓 AI 化身頂尖顧問主動追問關鍵細節,一步步引導你梳理邏輯並收斂出精準決策。這套系統能幫你釐清盲點、梳理商業邏輯並收斂出最精準的對策,把大腦從繁雜思考中解放,達成 決策更快、更準 的強大優勢。
⚡ 隨插即用!20 組 Prompt 模板達成降維打擊
拒絕空泛理論,書中直接公開企業第一線驗證過 的模板。 首創將 PEST、SWOT、波特五力等經典商管模型與生成式技術深度融合,只需輸入自己的資料就能落地應用,實現 效率倍增、成本下降,把時間留給真正創造價值的事。
👑 告別通靈!植入 CEO 思維與標準化管理
拒絕把 AI 當代工廠,帶你升級維度,教你精準設定 AI 的角色、任務、上下文與輸出限制。將熟手經驗和領導思維完美轉化為標準作業流程,徹底解決回答品質時好時壞的痛點,讓你真正 掌握 AI 核心競爭力。
🚀 實戰淬鍊!打造可複製的企業成長引擎
你完全不需要具備工程師背景,只要套用這套真實企業現場輔導的變現實戰術,就能讓超強顧問完全融入團隊日常運作。為個人職涯與企業建立進化型 AI 工作流,全面放大營收與獲利,打造持續擴張與穩定成長的最佳路徑。
✨全書提供完整模板下載,讓你立即落地實踐。✨
【各界推薦】
(依姓氏筆畫排序)
◆江誠榮|台旭環境科技中心 董事長
◆許逸德|華城電機 總經理
◆陳來助|AI 轉型大學創校校長
◆黃冠華|旭榮集團執行董事
本書特色:
▶ 核心特色:顛覆傳統的 AI 管理工作流◀
● 獨創 AI 主動發問的引導框架:不要問 AI 問題,讓 AI 問你問題,讓系統主動為你釐清盲點。
● 歷時 3 年實戰驗證:打造 AI SOP 工作流,徹底跳脫低效瞎聊。
● 附贈完整企業模板:提供 20 組實戰 Prompt 下載,填空替換關鍵字就能落地應用。
● 融合經典商管模型:首度將 PEST、SWOT、波特五力等商業框架轉化為生成式指令。
● 植入高階管理思維:精準設定 AI 角色與任務邊界,將個人經驗完美轉化為標準作業流程。
▶ 實戰收穫:打造專屬千萬級 AI 顧問◀
● 決策更快更準:讓 AI 化身智慧軍師洞察數據,精準判斷市場走向並搶占先機。
● 告別空洞廢話:精準收斂商業邏輯,產出完全貼合企業需求的高質量企劃與文案。
● 效率倍增成本下降:建立自動化管理流程,把大腦從繁雜思考解放,留給創造價值的事。
● 放大營收與獲利:全面強化人資、行銷與營運等核心職能,讓團隊競爭力持續領先。
● 建立進化型系統:打造可複製的成長引擎,讓超級數位員工完美融入企業日常運作。
作者簡介
陳泳睿
新呈工業董事長,並擔任兩家上市櫃公司獨立董事,現任新北市電腦公會理事。擁有製造業 22 年與資訊產業 6 年實戰經驗,長期致力於企業轉型與管理創新。
成功帶領企業成為業界標竿,並榮獲國家級獎項肯定。近年專注於將 AI 導入企業管理、決策與組織流程、並將實務經驗系統化,協助企業提升競爭力與經營績效。
▌得獎
TCSA永續行動金獎
國家磐石獎
新北市精典獎潛力企業
潛力中堅企業
112年金商獎
經理人MVP100
▌學歷
台大 EMBA 碩士
東吳科技法律
人工智慧學校台北第三屆
台科大在職博士班
目錄大綱
第1章|管理升級的起點:讓 AI 成為你的經營夥伴
1.1 從賺產品錢到賺管理錢:企業成長的關鍵轉折
1.2 怎麼跟 AI 對話:把想法變成可執行成果
1.3 把 AI 變成你的專屬顧問:從工具到決策助手
第2章|人資策略篇:打造可複製的人才系統
2.1 招不到對的人:建立可清晰分工的職務說明書
2.2 新人養不起來?用個案生成器快速打造高戰力銷售團隊
2.3 看懂人心:用三因子模型做深度人才診斷
第3章|管理策略篇:讓經驗變資產,建立可傳承的管理能力
3.1 讓接班升級:用AI發現職場前輩關鍵能力
3.2 不再自己摸索:用標竿學習快速拉高競爭力
3.3 策略落不了地?用 BPM 與AI讓公司真的動起來
第4章|品質策略篇:從救火到治本,讓問題不再重複發生
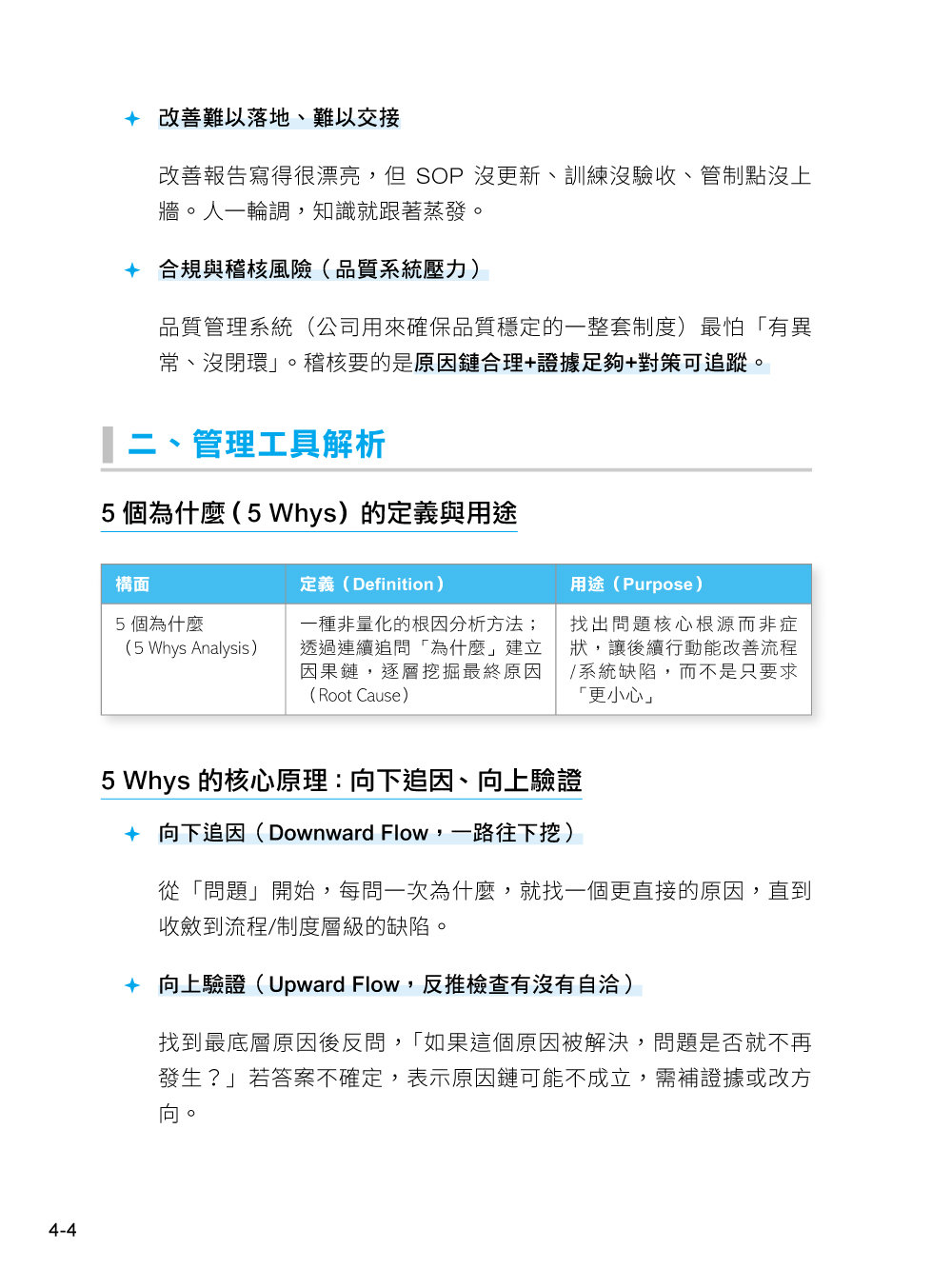
4.1 別再怪別人:AI強化5 Why挖出問題真正原因
4.2 解問題要有方法:結構化建立可追蹤的改善機制
4.3 問題太複雜?用特性要因圖找出關鍵影響
第5章|銷售策略篇:不再拚命,打造有策略的銷售系統
5.1 看懂對手在想什麼:競品分析的實戰用法
5.2 讓業務願意拚:真正有效的激勵制度
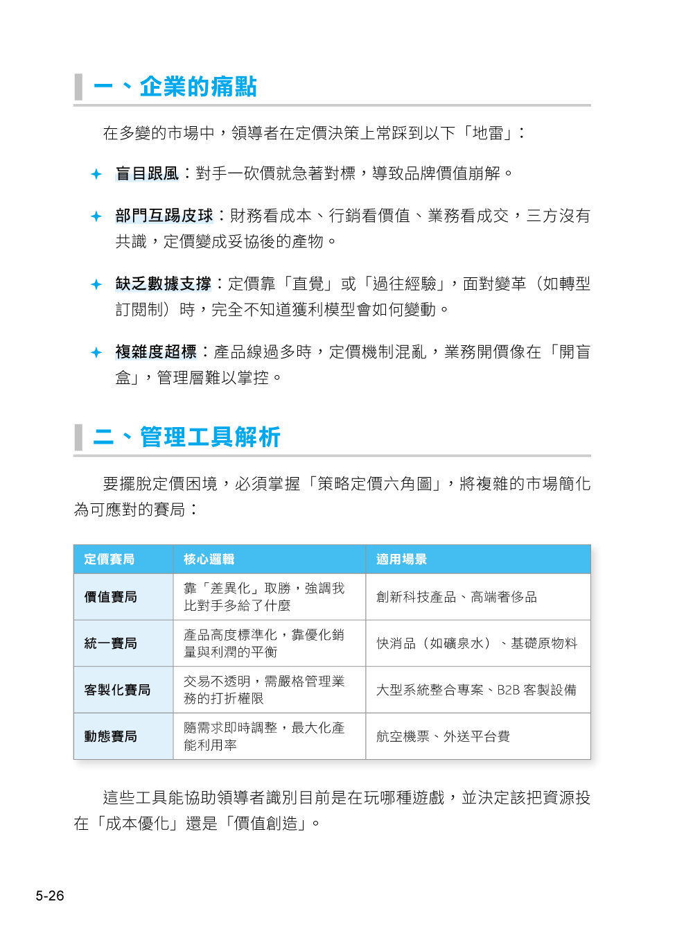
5.3 價格怎麼訂才賺錢?從直覺開始思考的策略框架
第6章|行銷策略篇:讓市場主動找上你
6.1 客群抓不準?用 STP 與 AI 找到市場定位
6.2 數據看不懂:用 GA4 + Prompt 轉成成長策略
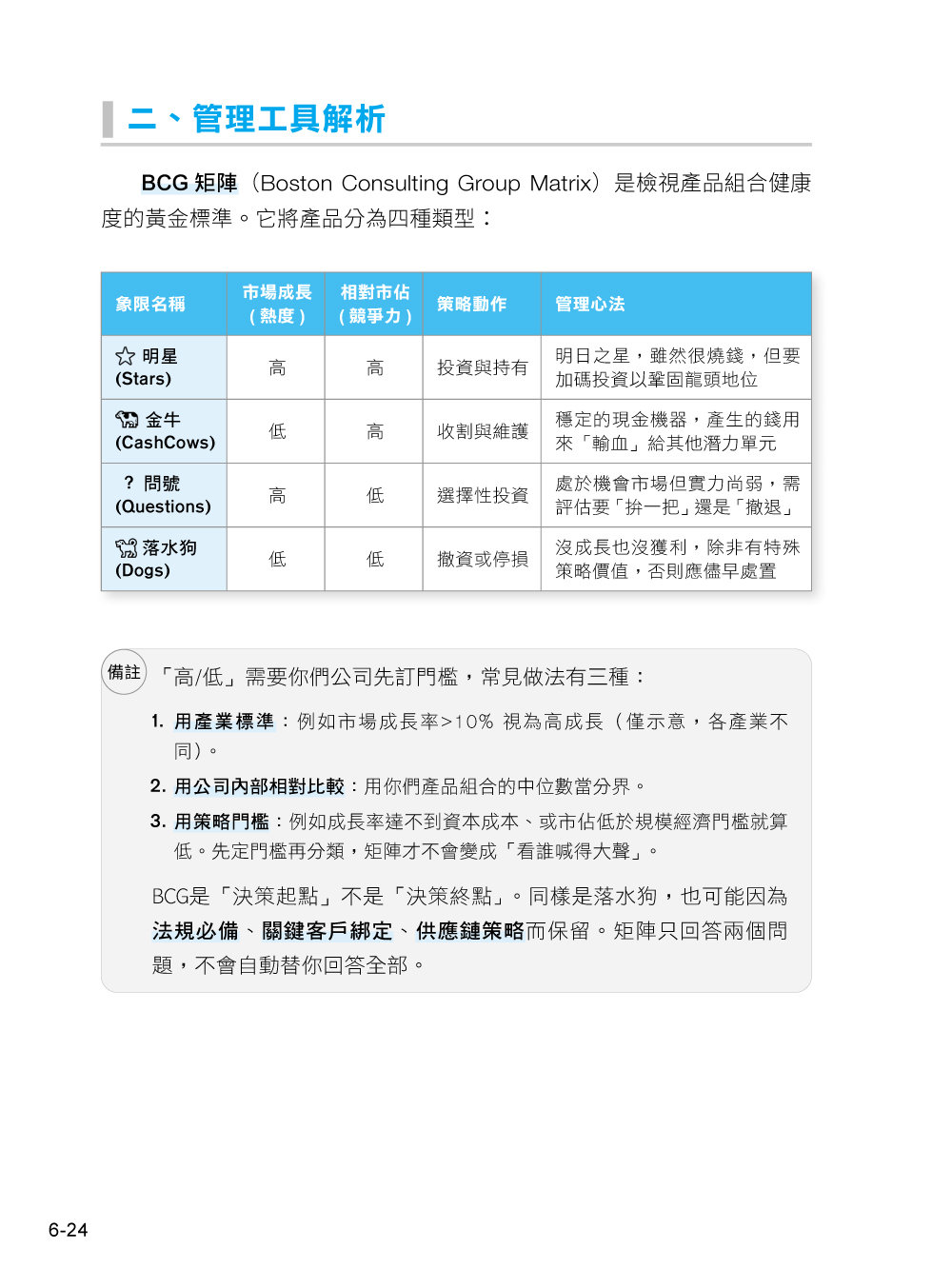
6.3 產品怎麼配最賺:用 BCG 看懂成長與淘汰
第7章|企業策略篇:看懂全局不再只是口號
7.1 看懂外部到內部:用 Prompt 一次跑完策略全流程
7.2 想到也要做到:AI把策略變成可執行的計畫
7.3 找出你的護城河:用價值鏈打造競爭壁壘
附錄
附錄A 提示詞格式化語法
附錄B Markdown的使用
附錄C PlantUML的使用
附錄D HTML的使用













